91天堂

91天堂公告

当前位置: 91天堂 -> 91天堂公告 -> 正文

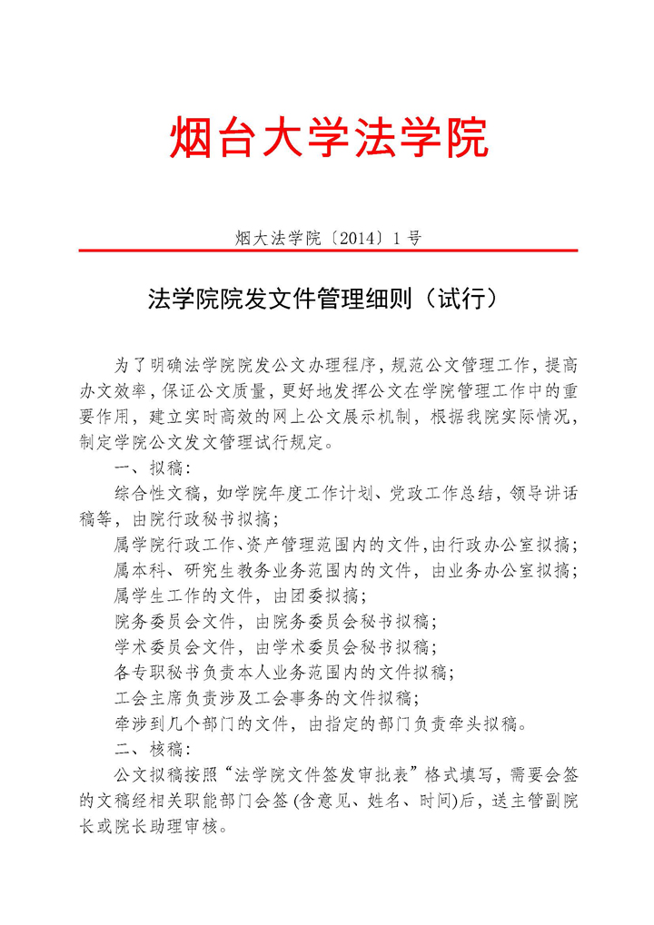
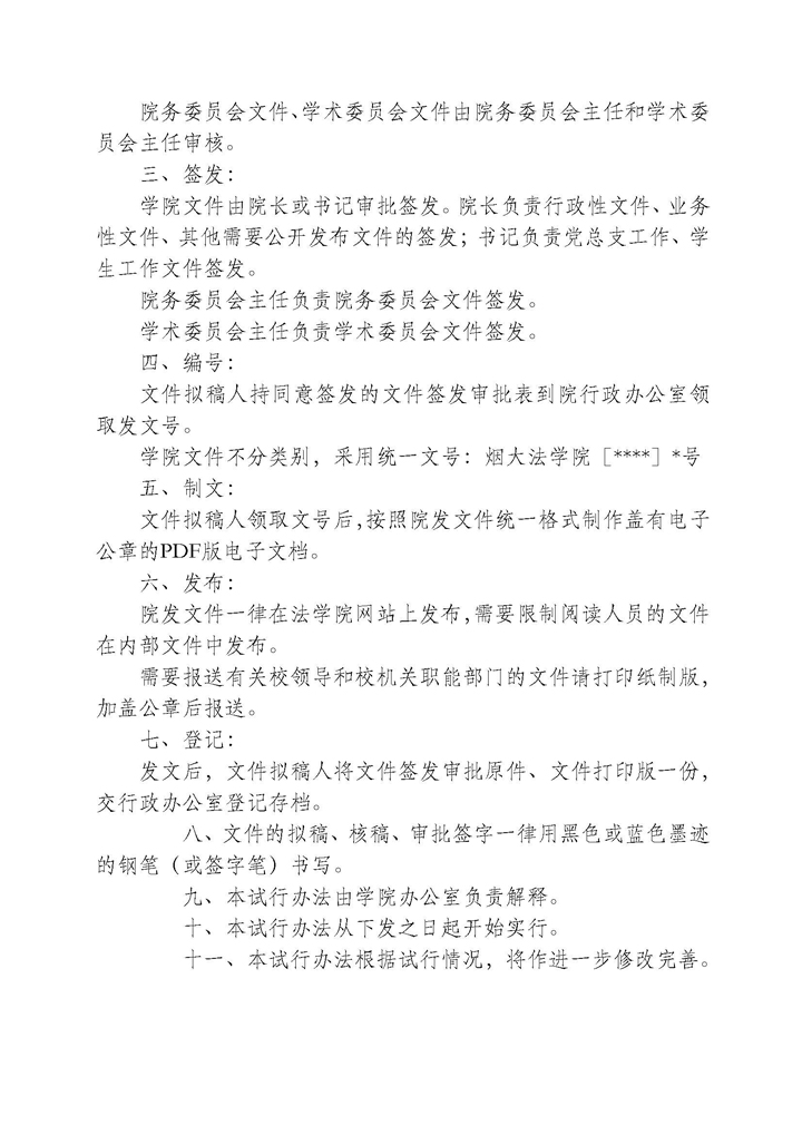
烟大91天堂 [2014]1号——91天堂 院发文件管理细则(试行)

信息来源: 发布日期:2014-11-06

烟大91天堂 [2014]1号——91天堂 院发文件管理细则(试行)


 





烟大91天堂 [2014]1号——91天堂 院发文件管理细则(试行)

91天堂 院发文件申批表模板