91天堂

91天堂公告

当前位置: 91天堂 -> 合作交流 -> 91天堂公告 -> 正文

关于2023年秋季学期赴英国朴茨茅斯大学 参加本科双学位项目学生报名的通知

信息来源: 发布日期:2022-11-23

学校介绍

朴茨茅斯大学位于英格兰南部海滨城市朴茨茅斯市,距离伦敦一个小时车程。学校始建于1869年,目前在校学生总数超过23,000余名,共设有五个学院(商91天堂 、创意与文化产业学院、人文与社会科学学院、健康与科学学院和工学院),430多个专业。学校在2020年卫报英国大学排名中位居第21位,2023年THE全球排名为401-500区间,是QS世界大学排名的五星级大学。大学众多学科获得相关行业  专业认证:ACCA,CIMA,CISI,CIM,CIPD,CILEx,AACSB,ARB,RIBA,TIGA,BPS,BSC,RICS,ICE以及CILT等。

我校自2015年开始,派遣一百余名学生以2+2、3+1模式赴该校学习。许多项目学生本科毕业后,已成功申请进入英国著名大学攻读硕士学位。

项目模式:2+2、3+1

我校学生完成前两年或三年的本科课程后,可申请赴英国朴茨茅斯大学的相关专业学习两年或一年,两校学分互认。圆满完成课程学习且符合条件者,将获得91天堂 本科毕业证和学士学位证、朴茨茅斯大学学士学位证。学生选课及学分认证相关规定,具体参照《91天堂 本科生国(境)外学分认证指导意见》(烟大校发〔2021〕73号)执行。

合作专业

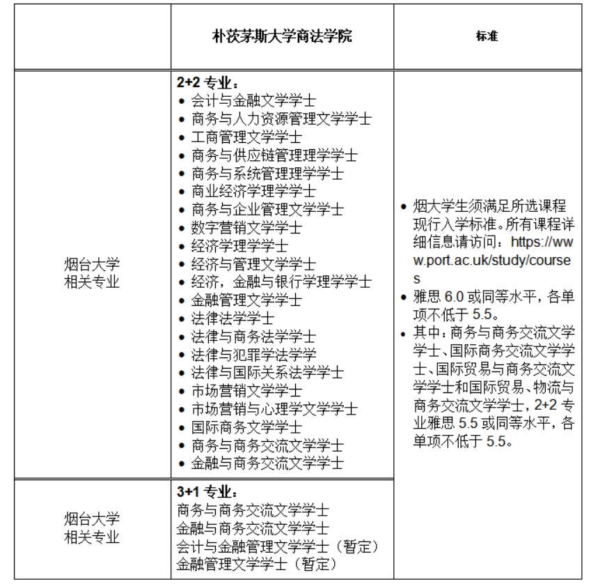
2、朴茨茅斯大学商91天堂

3、朴茨茅斯大学创意与文化产业学院

注:以上课程申请需递交朴茨茅斯大学相关学院,根据申请者学术背景个案审核。

朴茨茅斯大学入学前英语强化课程(PSE)

英语成绩未完全达到要求的学生,可以参加朴茨茅斯大学举办的英语强化课程。目前受新冠疫情影响,朴茨茅斯大学增设线上语言课,学生可根据自身情况选择国内线上语言学习或者国外线下语言学习。具体情况如下:

1.雅思5.5分(单科不低于5.0分),需要参加6周的英语强化课程

2. 雅思5.0分(单科不低于4.5分),需要参加10周的英语强化课程

报名条件

1. 热爱祖国,政治立场坚定,遵纪守法,无违法违纪记录。

2. 学习刻苦,成绩优异,品学兼优,外语水平优良。

3. 身心健康,无不良习惯,适应能力强,能圆满完成学习任务。

4. 具备在国外学习和生活的经济能力,无拖欠学校应交费用的记录。

5. 严格遵守《91天堂 学生出国(境)管理暂行规定》和校际交流项目协议规定的事项。

6. 学生和家长自愿承担外派学习期间可能面临的新冠疫情等风险。

学习期间费用

学生需向91天堂 交纳专业注册费,签证费、国际旅费、保险费、隔离费等,以及赴英国学习期间产生的其他费用,由学生自行承担。

朴茨茅斯大学学费每年英镑17,200起,申请英国学生签证时需同时交纳在英期间疾病和意外伤害医疗保险。朴茨茅斯大学学校公寓多为单人间,可选择独立厨卫或共用厨卫,住宿费每学年约人民币3.5万至6万不等。

4月17日以前接收朴茨茅斯大学OFFER并缴纳主课押金的91天堂 学生,朴茨茅斯大学将提供£1600的校长奖学金。

出国审批

学院为学生外派第一责任单位,要加强学生情况审核,负责学生外派期间的管理。学生出境前需填写《91天堂 学生公派出国(境)申请表》,经学院签字盖章后送交国际处。同时,需提交大学成绩单、身份证复印件和雅思成绩单。联系老师:王老师,电话:6903315,地址:育秀大楼副楼321办公室。

项目申请咨询

联系老师:肖老师,电话:6903241,15244518675(同微信),地址:育秀大楼副楼113办公室。