摘要简介
缘起
为加强海峡两岸高等教育交流与合作,增进两岸学子间的沟通与了解,东吴大学自 2013 年起开办「溪城讲堂」暑期研习班。冀藉由本校各院系深具教学特色的品牌课程,提供大陆优秀青年学子利用暑期来校研习课程,并参加旅游及参访。本项活动最重要的目的在于提供一个多元学习平台,让所有报名参加的大陆学生在获得专业知识的同时,更有充裕时间深入了解台湾的风土民情。
举办时间:2017 年 7 月 17 日(周一)至 8 月 15 日(周二)
活动规划:
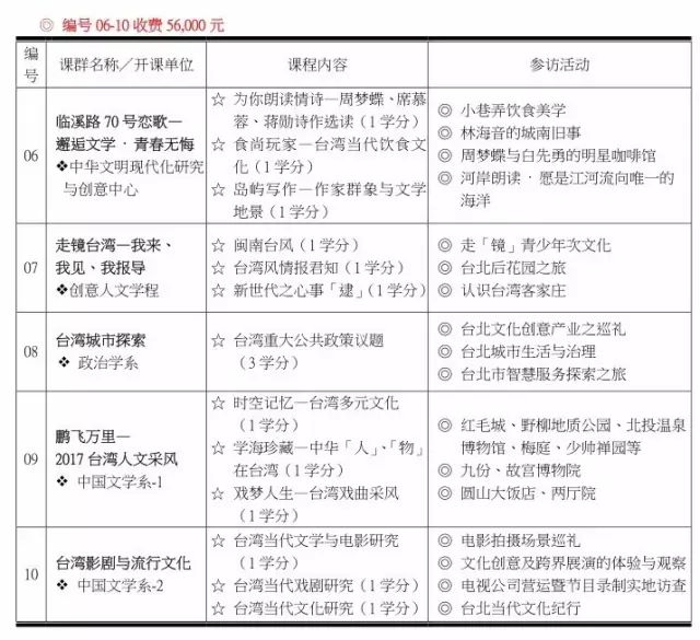
◎ 共开设 10 项课群,每项课群 3 学分。
◎ 上课 9 日,每日 6 小时,总上课时数 54 小时。
◎ 课程内容包含 1 场 3 小時「名师讲座」(所有课群学员共同上课,讲座时间及讲 座教授将再作具体安排)。
◎ 每项课群依课程至少安排 1 次短期校外参访。
◎ 另由本校安排 5 天 4 夜团体旅游。
招生对象:东吴大学大陆协议学校之学生 (具体报名条件详参各课群申请资格)。
报名时间:2017 年 1 月 16 日至 3 月 31 日(报名注意事项及作业流程图请详简章第 39-42 页)。
研习费用:依课群内容,开设新台币(以下同)61,000 元与 56,000 元二类课群 (人民币兑换新台币约 1:5)。

缴费方式:学员均以线上第三方支付平台跨境缴费,缴费时间将于报名录取后另函通知。
住宿上课:住宿及上课地点以「外双溪校区」为主。
课群简介:请详下表(详细课程及师资介绍请详内页第 7-28 页)。


报名注意事项
1. 报名时间:2017 年 1 月 16 日起至 3 月 31 日止。
2. 申请文件:请依据申请人身分别备妥以下电子文件(含入台申请资料,请务必配合)
(1) 2017「溪城讲堂」暑期研习班报名表 word 档(请详简章第 41 页)
(2) 居民身份证正反面彩色电子扫描档(JPG 檔,大小 4MB 以内)
(3) 学生证正反面彩色电子扫描档(JPG 檔,大小 4MB 以内)
(4) 最近 1 年内 2 吋半身正面脱帽照片电子档(直 4.5 公分,横 3.5 公分,人像自头顶至下颚之长度不得小于 3.2 公分或超过 3.6 公分,白色背景正面半身彩色照片)
備註:以上电子文件备齐后,请于各校规定时间内缴交至各校港澳台事务办公室,各校请于 2017 年 4 月 10 日前统一以 E-mail 寄送本校两岸事务中心承办人余孟儒组员([email protected]),本校将于 2017 年 4 月 18 日前将确定录取名单以 E-mail 寄送各校承办单位,并协助办理后续入台手续。
3. 入出境台湾须备资料:
(1) 台湾地区入出境许可证(东吴大学协助办理)
(2) 大陆居民往来台湾通行证

6. 缴费方式:学员均以线上第三方支付平台跨境缴费,缴费时间将于报名录取后另函通知。
7. 其它注意事项:
(1) 每位申请人至多选填 2 项志愿,为保障申请人权益,建议尽量选满 2 项志愿。
(2) 若单一课群超出选课人数上限,则以电脑随机乱数分发。未获分发者,将依其志愿序再次进行志愿课群分发。
(3) 本校将于 2017 年 4 月 18 日前以 E-mail 发送「选填志愿结果通知」,如遇志愿未能分发成功而无法参加课程之状况(如:课群已达人数上限且申请人无其它志愿序,或课群选课人数不足而无法开课等),将一并通知。
(4) 经本校通知选填志愿结果后,申请人不得任意更改已选填之课群课程。
(5) 大陆学员之入台证由本校统一办理并代垫新台币 600 元办证费。个人报名后如因故无法来台参加研习,应经各校港澳台事务办公室通知本校办理撤销入台证。通知时若入台证已核发,办证费应由学员负担。
(6) 学员应于抵台当日完成缴交全额研习费用, 概不退费。 个人如因重大原因需提前终止研习,应经开课单位同意并专案签请核准后,始得离境,所缴研习费扣除必要费用后,依比例退还。
(7) 如遇天灾等不可抗力因素,经政府机关公布停班停课时,各課群得不补课。
8. 具结事项:(请务必详读,并于次页报名表打「P」)
(1) 学员于研修期间,确实遵守东吴大学境外学生入学研修之相关规定,如住宿、考试、生活辅导等;如有不符或违反规定,情节重大经查证属实者,愿意接受终止研修处分,绝无异议。
(2) 学员并未同时申请台湾地区其它大学院校研修学分或活动。
(3) 学员所提供之所有相关资料及档案应为合法有效之文件,如有不符规定或变造之情事,经查证属实即取消研修资格,且不获发给任何有关证明。
(4) 上述任一事项,学员应同意授权东吴大学查证,如有不实或不符规定之情事,于入台后经查证属实者,愿意接受东吴大学注销研修申请之处分,绝无异议。
(5) 学员同意于东吴大学研修期间,如发生生活不适应或遭遇危及身心健康之情事,得由双方学校进行评估与研议,以决定是否立即终止研修。
(6) 学员应依简章规定抵离时间购妥来回机 / 船票,依时抵离,并保证于东吴大学研修期程结束后,遵守大陆人士入台申请相关规定返回原居住地,如有逾期滞留未归等违反规定之情事,愿意承担所有责任,绝无异议。
(7) 经东吴大学寄发 2017「溪城讲堂」暑期研习班选填志愿结果后,不得任意更改已填选之课群课程。
(8) 学员于东吴大学研习期间,承诺遵守生活规范及每日住宿门禁时间 (晚上 12:00 )。本活动含始业式、上课、课群参访、团体旅游、结业式等,无特殊原因不得缺席。除 5 天 4 夜团体旅行,所有学员皆不得无故外宿。
9.业务联络人:东吴大学国际与两岸学术交流事务处 两岸事务中心余孟儒组员
地址:11102台北市士林区临溪路70号
电话:+866-2-28819471 分机:5363-5374
溪城讲堂专用电邮:[email protected]