91天堂
91天堂
English
91天堂概况
91天堂简介
现任领导
历任领导
机构设置
治理机构
师资队伍
现职教师
荣休教师
曾任教师
本科生教育
91天堂公告
专业介绍
规章制度
下载中心
研究生教育
91天堂公告
研究生培养
规章制度
下载中心
学术科研
91天堂公告
规章制度
科研动态
下载中心
学团工作
91天堂公告
团学动态
学子风采
下载中心
党建工作
党总支简介
党建动态
合作交流
91天堂公告
合作项目
外事回顾
英美法实验班
校友工作
91天堂公告
校友动态
校友风采
地方立法研究院
机构设置
新闻动态
立法资讯
91天堂
English
91天堂概况
91天堂简介
现任领导
历任领导
机构设置
治理机构
师资队伍
现职教师
荣休教师
曾任教师
本科生教育
91天堂公告
专业介绍
规章制度
下载中心
研究生教育
91天堂公告
研究生培养
规章制度
下载中心
学术科研
91天堂公告
规章制度
科研动态
下载中心
学团工作
91天堂公告
团学动态
学子风采
下载中心
党建工作
党总支简介
党建动态
合作交流
91天堂公告
合作项目
外事回顾
英美法实验班
校友工作
91天堂公告
校友动态
校友风采
地方立法研究院
机构设置
新闻动态
立法资讯
91天堂公告
当前位置:
91天堂
->
学团工作
->
91天堂公告
->
正文
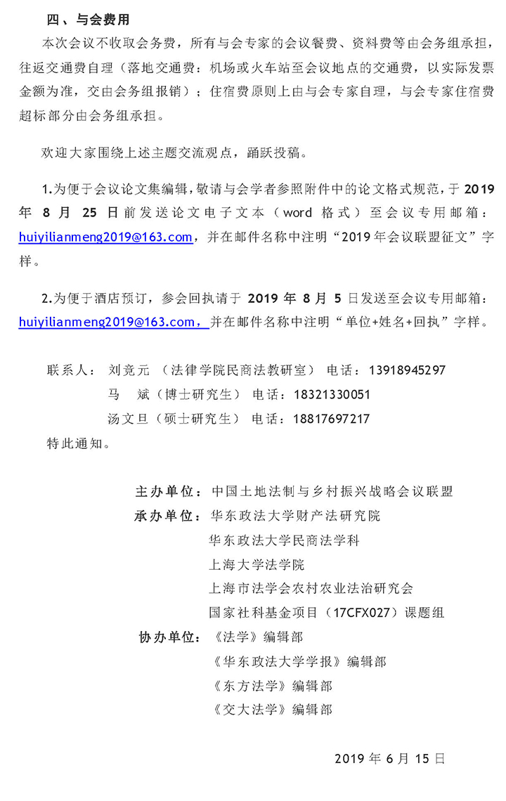
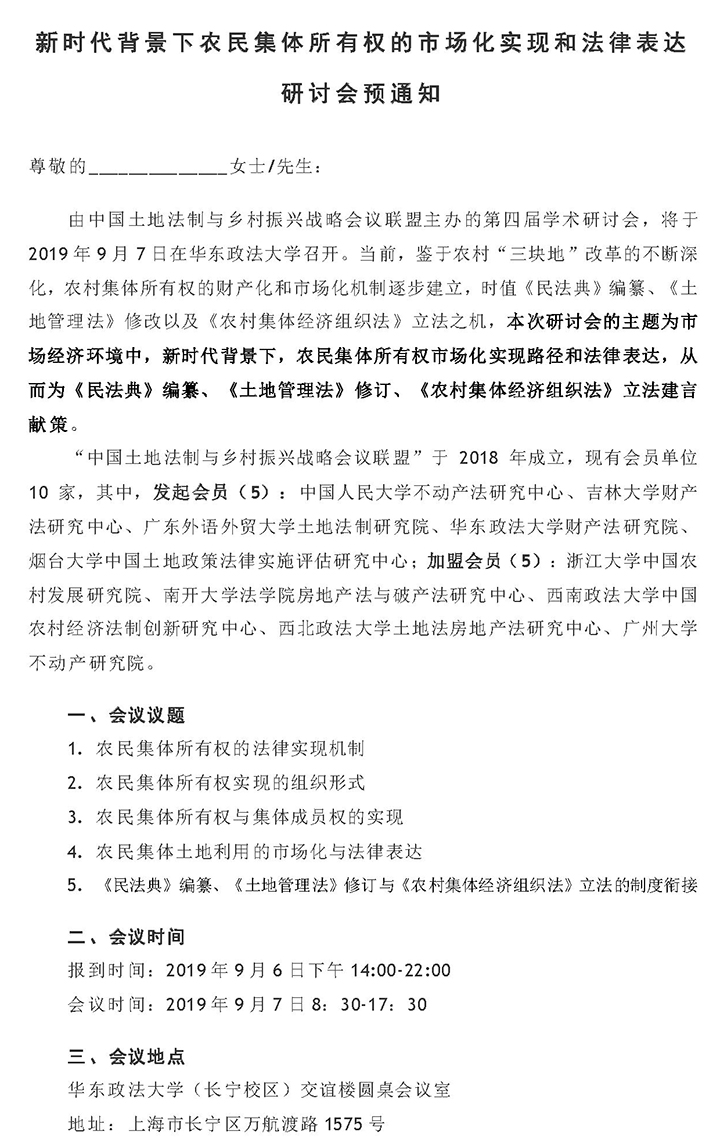
新时代背景下农民集体所有权的市场化实现和法律表达研讨会预通知
信息来源:
发布日期:2019-06-23
新时代背景下农民集体所有权的市场化实现和法律表达研讨会预通知
通知下载:新时代背景下农民集体所有权的市场化实现和法律表达研讨会预通知
上一条:
2019年91天堂 学生团委任命公示
下一条:
2019年91天堂 学生会主席团任命公示